東北地理所在大豆株型調控新基因發掘取得新進展
大豆作為我國重要的戰略性經濟作物,在保障糧食安全、支撐食品加工產業發展和滿足畜禽養殖需求等方面發揮著不可替代的作用。然而,當前國產大豆存在單產水平偏低的核心問題,導致我國大豆供給嚴重依賴進口(主要來自美國、巴西等國),這不僅使我國在國際大豆貿易體系中處于被動地位,更對國家糧食安全構成潛在風險。因此,通過科技創新大幅提升大豆單產水平,已成為破解我國大豆產業困境、實現供給安全保障的首要任務。
株高是大豆重要的株型性狀,直接影響單株莢數、主莖節數和種植密度等產量構成因素。適宜的株高能顯著增強植株抗倒伏能力,對產量穩定性至關重要。與半矮稈小麥和水稻品種帶來的產量突破類似,半矮稈大豆品種也表現出比傳統高稈品種更高的產量潛力。降低株高有利于實現高密度種植,這對中國東北地區、加拿大等生長季較短地區的生產尤為重要。盡管株高的農藝價值顯著,但目前對其分子調控機制的認識仍顯不足,制約了該性狀在高產育種中的應用。解析株高調控的遺傳和生理機制,將為優化大豆株型、提升產量潛力提供新策略。
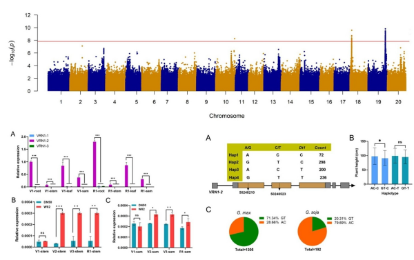
近日,東北地理所大豆遺傳與分子改良學科組針對大豆株高開展了高分辨率全基因組關聯分析。該研究不僅精確定位了已知的Dt1位點,還新發現了多個調控株高的QTL位點,并憑借高分辨率定位優勢,成功篩選出多個可能參與株高調控的候選基因,通過表達分析和單倍型分析優選了VRN1-2為新的株高調控候選基因(圖1)。該研究成果揭示了大豆株高的遺傳結構,既為深入解析株高調控機制的研究提供了重要候選基因,也為培育高產大豆品種提供了有價值的分子靶點。

圖1. 大豆株高全基因組關聯分析以及候選基因VRN1-2的表達和單倍型分析
以上研究成果發表在Theoretical and Applied Genetics(中國科學院1區Top),東北地理所大豆遺傳與分子改良學科組王樂助理研究員為文章第一作者,張恒友研究員為通訊作者。本研究受到國家重點研發計劃(2024YFE0112800)、黑龍江省杰出青年基金項目(JQ2022C005)、國家自然基金項目(32272176)、研究所創新團隊項目(2022CXTD03)、海南省種業實驗室與中國種子集團公司聯合揭榜掛帥項目(B23YQ1503)等項目共同資助。
論文信息:
Le Wang,Hong Xue,Zhenbin Hu,Yang Li,Tuya Siqin,Hengyou Zhang*. A genome-wide association study prioritizes VRN1-2 as a candidate gene associated with plant height in soybean. Theoretical and Applied Genetics,2025,138,84.
論文鏈接:
https://doi.org/10.1007/s00122-025-04875-2
附件下載:
吉公網安備22017302000214號